• Herramientas UX
    • User person - Mapa de empatía
    • Benchmark
    • Card Sorting
  • Herramientas UI
  • Rol en el equipo
  • Diseñadora UX / UI

EYMI, La plataforma que te ayuda a cuidar a los adultos mayores

Eymi se presenta como un apoyo al cuidado del adulto mayor, que involucra tanto al cuidador, como a su red de apoyo en la asistencia diaria.

Este proyecto tiene por objetivo generar una red de comunicación entre el cuidador, profesionales relacionados y red de apoyo del adulto mayor, a través de una plataforma que permita verificar el estado de salud de este, dando a conocer las necesidades cotidianas que deban suplementarse por alguno de estos actores.

Contexto y problemática

En Chile, alrededor de 3,5 millones de personas son adultos mayores, donde el 22% de ellos vive solo (fuente: Resultados del censo 2017. www.ine.cl).

Muchas de las personas de tercera edad cuentan con la asistencia de un cuidador, ya sea un familiar designado a su cuidado, o un profesional contratado, quién cumple un rol significativo para el bienestar del anciano y la tranquilidad de su grupo familiar.

Por otro lado, también es quien debe enfrentar momentos críticos relacionados al estrés que conlleva el cuidado de estos, y en algunas ocasiones, la falta de comunicación con la familia o tutores.

Actualmente, debido a la contingencia generada por la pandemia y la necesidad de mantener el distanciamiento social, se ha vuelto más difícil que las personas del entorno familiar puedan estar en contacto directo con los adultos mayores y en consecuencia con sus cuidadores.


Este nuevo desafío lleva a plantearse un nuevo escenario de atención a distancia, en el cual la tecnología cumple un rol fundamental, ya que podría extender puentes entre los adultos mayores, sus cuidadores, su entorno de familiares u otras personas cercanas.

Entrevistas

Para la obtención de data cualitativa levamos a cabo entrevistas con el fin de conocer desde la experiencia de cuidadores de adultos mayores, como se constituyen y organizan las rutinas de cuidado del adulto mayor y las dificultades que se pueden presentar en la asistencia de estos.

A continuación, se muestran extractos significativos obtenidos de entrevistas:

"Cuando un adulto mayor necesita atención diaria es por que está muy solo y corre algún tipo de riesgo de caída o de accidente".

“Hay una hoja de registro donde se van anotando todo lo que se le hace al paciente y su desarrollo durante el día".

"Lo primero es la salud. Si se siente mal emocionalmente (porque son como un niño), llamarla, preguntarle si tomó desayuno, a qué hora almorzó, a qué hora se bañó, cosa muy normal en familia”.

User person

A partir de la realización de la entrevista, identificamos y segmentamos a los usuarios de la plataforma a diseñar

Heavy User: Cuidador del adulto mayor. Es la persona que se encarga en primera instancia de asistirlo diariamente, quien podría ser un familiar o una persona contratada para hacerse cargo.

  • Medium User: Profesionales relacionados al área de la salud o cuidado del adulto mayor, quién deba requerir de los datos que informa el cuidador.

  • Light User: Personas de la red de apoyo del adulto mayor. Esta red de apoyo se forma de familiares, vecinos u otras personas cercanas quienes monitorean, supervisan o ayudan al adulto mayor ocasionalmente.

Para efectos de la presente investigación, trabajamos en torno al perfil del cuidador, quién sería el principal usuario del producto.

Arquetipo Heavy user

Análisis competitivo

Las aplicaciones destinadas al cuidado del adulto mayor que existen en la actualidad se enfocan solo en algunos puntos que este proyecto pretende abarcar, por lo que se eligieron las aplicaciones que presenten funcionalidades similares a lo que pretende el proyecto.

Mediante un benchmark se analizaron aspectos de contenidos, estructura y funcionalidades de estas aplicaciones.

En mapudungun, Eymi significa "contigo".

Consiste en una Progressive Web App en la cual los cuidadores pueden mantener una bitácora de las actividades diarias del adulto mayor del cuál se encarga, y llevar un seguimiento de informes de salud, ficha y citas médicas. Eymi además, permitirá formar un puente de comunicación activa entre el cuidador y las personas que se registren como parte de la red de apoyo del adulto mayor. Esta red de apoyo se puede conformar por familiares, vecinos u otras personas de confianza que tengan disposición de ayudar al adulto mayor en tareas cotidianas, tramites particulares o situaciones de emergencia, en las cuales el cuidador requiera de su ayuda. También la red de apoyo podrá enterarse como se encuentra el adulto mayor gracias a los registros que realiza el cuidador.

Otras funciones:

Rastreo GPS

Botón llamada de emergencia

Calendario y recordatorios de actividades

Agenda de red de contactos y médicos

Definiendo al usuario

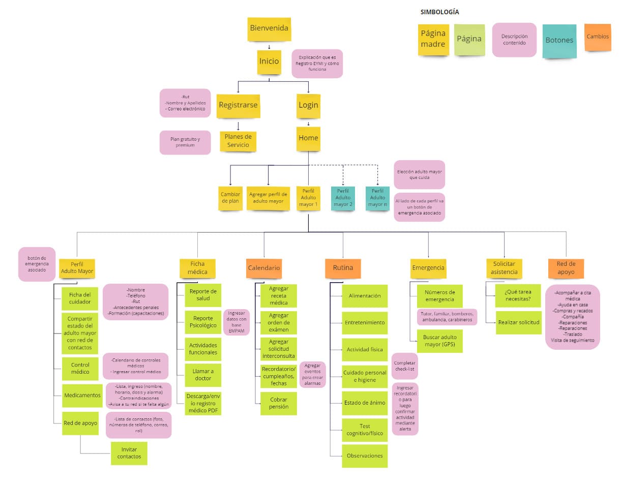
Mapa de navegación

Para la construcción del mapa de navegación de la aplicación, se llevo a cabo un card sorting cerrado con una muestra de personas que responden al arquetipo definido previamente.


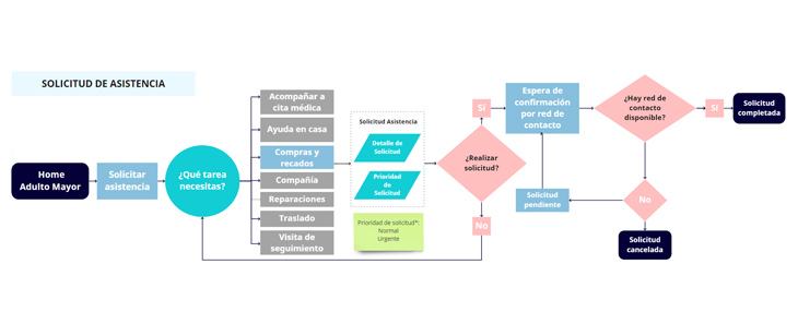
Flujo de interacción

Uno de los flujos de interacción principal, y el cual le otorga valor a esta aplicación es la solicitud de asistencia a la red de apoyo.

Wireframing

Moodboard

Para el Diseño de interfaz de usuario, se comenzó con la definición de conceptos que orientaran el diseño y personalidad de Eymi.

COMPAÑÍA - AMIGABLE - CERCANO - COMUNIDAD
UI kit

La asistente EYMI te acompañara durante el uso de la aplicación

Inicio con las actualizaciones más recientes del adulto mayor y un menú de su perfil

Realiza llamadas directas a la red de apoyo

Solicita ayuda a la red de apoyo en caso de que la necesites

Alguno de ellos que tenga disponibilidad responderá a tu solicitud

> Mira la presentación AQUÍ

¿Qué te pareció este proyecto? Dame tu feedback :)

VOLVER A PROYECTOS